潍坊滨海中学

WEIFANGBINHAI     SENIOR    HIGH    SCHOOL
设为首页 | 收藏本站

精准把脉明方向 专业引领促提升——潍坊滨海中学迎接市教科院专家开展教学视导

发表时间:2025-11-17 09:07

为深化课堂教学改革,优化高考备考策略,持续提升办学品质,11月13日,潍坊滨海中学以积极主动的姿态,迎接潍坊市教育科学研究院赵洪东副院长、姜正伟副院长率领的各学科教研员专家组,开展高水平教学指导工作。学校立足扎实办学基础与清晰发展规划,汇聚优质教育智慧,通过汇报交流、随堂听课、常规检查与座谈研讨等多元形式,为教育教学高质量发展注入更强动能。

一、汇报交流 明确要求

潍坊市教科院赵洪东副院长、姜正伟副院长立足教育教学前沿趋势,明确本次指导聚焦教学常规提质、课堂效率升级与高三备考精进的核心方向,提供专业引领。潍坊滨海中学党委副书记、校长袁洪涛系统介绍学校在育人体系构建、教学质量提升、特色品牌打造及高三备考、优生培养、教学改进等重点工作的显著成效与未来蓝图,展现学校精准施策、精益求精的工作态势。

图片
图片

二、深入课堂 把脉教学

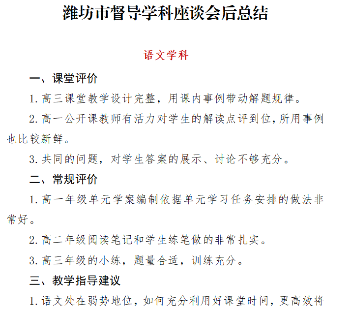
各学科教研员深入高三年级与基础年级,通过随机听课的方式,对课堂教学进行精准把脉。在高三课堂,专家组重点关注复习建构课和讲评拓展课的知识整合、能力培养与备考策略的落实成效,精准评估毕业班教学实效;在基础年级,则通过观察课堂生态与教学方式,全面了解学校在夯实学生基础、培养学习习惯及综合素养奠基方面的实践。其间,专家组还利用大课间细致查阅了教学设计、学案、听课记录、作业批改等教学常规材料,从动态课堂到静态档案,全方位评估学校教学管理的规范性与精细化水平,形成了对学校各学段教学质量的立体化诊断。

图片
图片
图片
图片

三、精准反馈 助力成长

在充分观察与检查的基础上,各学科教研员与对应学科教师开展面对面沉浸式座谈交流。各位教研员基于课堂观察和常规检查情况,对教师的教学进行了精准的点评与指导,既充分肯定课堂教学的亮点与特色,也中肯指出教学环节设计、教学方法优化及学生主体性发挥等方面的提升空间。专家组尤其针对高三复习的精准性、课堂教学的思维容量与效率、学生课堂参与度以及核心素养的落地路径等关键问题,提供了前沿的理念和可操作性的实施建议,实现了专家引领与一线实践的无缝对接,有效赋能了教师的专业成长。

图片
图片

四、专业引领 共谋新篇

此次高规格、沉浸式教学视导,不仅是对学校教育教学工作的一次全面检阅,更是一次富有成效的专业引领与智慧赋能。整个过程务实、高效、指导性强,充分体现了市教科院“服务基层、助力发展”的工作导向。专家组带来的先进理念、精准诊断和宝贵建议,为潍坊滨海中学进一步优化教学管理、深化课堂改革、科学备战高考指明了清晰的路径。

图片
图片
图片


图片


图片
图片
图片

潍坊滨海中学将以此次视导为契机,系统梳理、全面消化吸收反馈意见,把专家建议转化为具体整改举措。学校热切期盼市教科院专家持续给予把脉指导,借力先进教育理念与实践经验,不断提升办学品质,全力打造让学生向往、家庭信赖、社会赞誉的教育高地,在立德树人征程上续写璀璨篇章。


潍坊滨海中学
WEIFANGBINHAI  SENIOR  HIGH  SCHOOL
地址:山东省潍坊市滨海经济开发区大家洼街道创新街08601号
电话:0536-5331105

请扫码关注微信公众号